迷你低音炮的制作方法
音箱的制作对于许多电子爱好者来说再熟悉不过了,许多报刊、杂志也都登载过相关制作文章,但在业余条件下要制作一款有源音箱其实也不是件容易的事,特别是想要做出一款外型美观的作品时,更是为找不到合适的外壳而伤透脑筋。本公司推出一款迷你低音炮的制作套件,可以圆广大电子爱好者制作音箱之梦,这款制作,采用了LM386集成功放电路作为核心部件,电路设计时,对低音部分进行重点处理,达到重低音之功效。本制作套件在煅炼制作者实践能力的同时,完成后的作品还能作为欣赏音乐的工具,真可谓一举两得。本套件除了自娱自乐外,由于设计合理,所需的元件数适中,因此也非常适合广大电子类院校、职校等作为电子实训配套教材,提高学生的电子制作动手能力之用!
步骤/方法
- 01
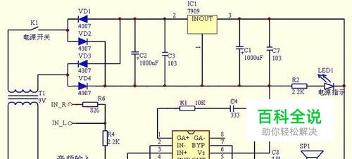
原理介绍: 本制作套件电路原理如下图如示: 其中LM386为集成功率放大电路,市电经变压器降压,桥式整流、电容滤波后,形成一个直流电压,经三端稳压集成电路7909稳压后,输出稳定的9V直流电压,作为整机的工作电源。LED1为电源指示灯,当开关接通后灯便点亮。音频信号经音量电位器后,输入IC2的正相输入端,经内部放大后,从5脚输出被放大的音频信号,驱动扬声器发音。1脚所接为反馈电路,由于对低频部分的反馈较小,因此整个电路对低频部分具有较强的放大能力,达到电路设计之目的。
- 02
安装与调试 电路安装时只要按线路板上所标符号安装,一般都能一次成功,关键是一些机械安装上需要注意一下,下面对安装中容易出现的问题进行说明,以便制作时出现问题: 1、C2安装时,一定要卧式安装,否则由于这个电容高度较高,直装的话会顶牢变压器,具体各元件的安装位置可参考我们制作好的实物照片: 2、线路板的固定是靠音量电位器固定螺丝来完成,在固定时注意电源指示灯和电源开关的位置是否对准音箱盒子面板上的孔,同时要将音频信号输入孔对准盒子后面的孔位; 3、 电源线伸出盒子前先打个结,可防止线被拉出; 4、喇叭安装时一定不要把上面的孔位挡住,上面的孔位是固定面板用的,否则面板将无法安装到位,固定面板的孔位见下图中的箭头所指:
- 03
全部元件安装好后,将音频信号线插入本音箱,另一头插到音频信号输出设备,如电脑、MP3等等,插上电源,打开电源开关,电源指示灯亮,然后转动音量电位器,控制声音的大小,这样,你就可以慢慢地利用自己的劳动成果欣赏音乐了!制作好的迷你低音炮实样见下面的照片,样子不错吧
