如何用Altium Designer画PCB图
一个例子学会PCB制图 单调谐放大电路
操作方法
- 01
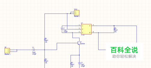
首先要先画出自己的原理图。
- 02
根据原理图在AD中放置相应的元件,记住要新建工程,并在工程文件夹中添加SCHdoc与PCBdoc,外接的引脚一般用Header来代替。
- 03
在AD中画完元件连接图后,点击compile,如果电路没有错误,软件将不会出现提示。
- 04
compile完后,此时点击design中的update按钮,将元件发送到PCB文件中。
- 05
这时发现PCBdoc文件的右下方中出现所有的元件图
- 06
将框框移动到中间,删掉棕色的小框,并按照自己的设计移动元件位置。注意,白线尽量不要出现交叉。
- 07
点击如下按钮,添加电线。注意自己在那个层面布的线。TOP为顶层布线,bottom为底部布线。
- 08
如果电线的线宽太小,的话,在布线的时候按下Tab键,设置线宽。
- 09
按下如下按钮,进行覆铜。
- 10
基本步骤如下,得到的PCB图如下。
赞 (0)
