BP3319M的替代型号-M8900
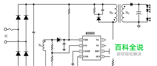
BP3319M可以被M8900完全替代。M8900是一款原边反馈、带单级有源PFC高精度的LED恒流控制芯片,M8900集成了单级有源PFC线路,可实现较高的功率因素和很低的总谐波失真,芯片可以进入准谐振模式,从而实现较高的效率和降低的开关损耗。M8900内置了多重保护功能来保证系统的可靠性,包含LED开路保护、芯片过压保护和UVLO欠压保护、LED短路保护、逐周期限流等。
操作方法
- 01
典型应用
- 02
管脚信息 极限参数
- 03
内部框图
- 04
PCB布板时注意事项: Ø SEN pin 到MOS S端线尽量粗且短。 Ø 输入测电流回路面积尽量小。 Ø 电流采样线和驱动线避免平行布线。 Ø 去耦电容靠近芯片。 Ø 芯片避免布线在输入侧功率回路内。 Ø 地线布线要注意避免产生地回路
赞 (0)
