win10 如何设置App安装位置
我们在应用商店下载的APP都安装到哪里去了?如何设置win10中APP的安装位置呢,下面来看看如何更改APP的安装位置。
操作方法
- 01
点击开始菜单,在右边是应用图标,左下角有用户、设置、电源。点击其中的设置按钮。
- 02
这样我们就打开了Windows设置面板。在里面有许多的功能,可以根据自己的情况来进行合理的设置。点击第一个系统。
- 03
在左侧列表中有通知和操作、电源和睡眠、电池等等的一些选项。点击其中的存储选项。
- 04
点击以后,可以看到本地的存储空间。
- 05
开启存储感知,可以删除电脑中不需要的文件,自动的释放空间。
- 06
在更多存储设置中可以更改新内容的保存位置和管理存储空间。
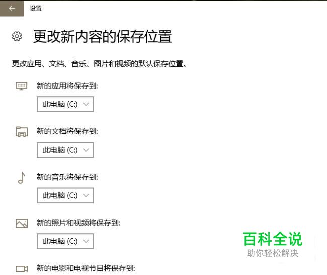
- 07
点击更改新内容的保存位置。可以更改应用、文档、图片、视频等的默认保存位置。我们可以看到以下文件的默认保存位置都是在c盘。
- 08
第一个是新的应用将保存到,就是APP安装以后保存到的位置。这里默认的是c盘,我们可以选择将他保存到D盘。如图所示。下面的图片、视频等都可以根据情况进行合理的修改。
- 09
点击管理存储空间,在里面可以创建新的电池和存储空间。当电脑中存储空间不足时这也是一个不错的办法。
赞 (0)
