SF5922规格书,SF5922技术指导书替换型号M5835
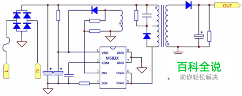
M5835是应用于低功率AC/DC 电池充电器、电源适配器、LED的高性能离线式PWM 功率开关,全电压输入范围内恒压恒流精度均能保持在±5%以内。采用原边反馈技术,使系统应用中可以节省TL431 和光耦以降低成本。最大输出功率可达15W。
在恒流控制时,其电流和输出功率的设定可由SEN脚上的电流取样电阻Rs来调节;在恒压控制时,利用混合工作模式可以获得高效率和高性能。另外,利用内部的导线压降补偿功能可以得到良好的负载调整特性。在恒流模式重负载工作条件下,器件工作在PFM模式,中负载和轻负载,器件可工作在PWM模式和降频模式。
M5835具有电源软启动控制和多种带自动恢复的有效保护,它包含逐周期电流限制,VDD过压保护,VDD箝位和欠压保护等。另外,M5835还有优良的EMI性能和频率抖动控制特性,如果使用M5838可获得高精确的恒压恒流特性。
操作方法
- 01
特点: 全电压范围CV 精度保持在±5%以内 原边反馈技术可使系统节省TL431 与光耦 可编程的CV、CC 内置原边绕组电感补偿 可编程的输出线压降补偿 内置软启动功能 内置前沿消隐电路(LEB) 频率抖动 逐周期过流保护 VDD OVP 保护功能及VDD 电压钳位功能 封装: SOP-8/DIP-8
- 02
产品应用:CC/CV 电池充电器 手机/无绳电话充电器 数码相机充电器 PDA 充电器 小功率电源适配器 液晶显示器辅助电源 线性电源替代 LED电源
赞 (0)
