C4D找不到切刀工具,怎么用线性切割穿孔?
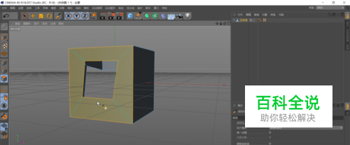
今天要讲的内容是C4D如何用线性切割穿孔。给物体穿孔的效果就是这样,相当于挖一个洞。
操作方法
- 01给物体穿孔的效果就是这样,相当于挖一个洞。 
- 02首先插入一个立方体,点一下这里转换成可编辑对象,快捷键是C,然后选择面模式,在要穿孔的那个面上右击。 
- 03C4D R17版本可以用切刀工具来穿孔,但是C4D R18版本里没有切刀工具,右键选项里找不到,怎么办呢? 我们可以用线性切割来代替,选择“线性切割”,在右下角的属性栏,把仅可见的小勾去掉,切片模式改成“移除B部分”。 
- 04然后在要穿孔的面上描点,让第一个点和最后一个点重合就能穿孔成功啦。 
- 05但是,有的小伙伴可能就遇到问题了,自己画的线条不能闭合,也就是像这样,不管怎么点都没反应,也挖不出一个洞。 原因就是你的C4D软件版本有一个bug,更新一下软件就可以了。 
- 06点一下菜单栏的“帮助”,选择“检测更新”。 
- 07还有一个方法就是直接把更新包拖入到软件界面,点击继续,勾选我已经阅读并同意许可,点击继续,再点继续,最后重新启动,就能更新完成啦。 再看看线性切割工具,是不是可以穿孔了? 
 赞 (0)
                        