手机无线改密码后如何重连
现在使用手机上网的朋友越来越多了,手机好好的就连不上网了怎么回事?这可能是因为网络密码修改了导致。
        无线网络修改密码后怎样重连手机上网?
密码改了手机上不了网了怎么办?
- 01手机无线网络连接不上怎么解决? 手机上不了网,除了王略没有信号,就是WIFI密码错误。打开【设置】按钮。 
- 02手机怎么打开无线上网功能? 这里的无线上网功能,就是大家所说的WIFI。找到菜单栏里的【WLAN-无线网络】。 
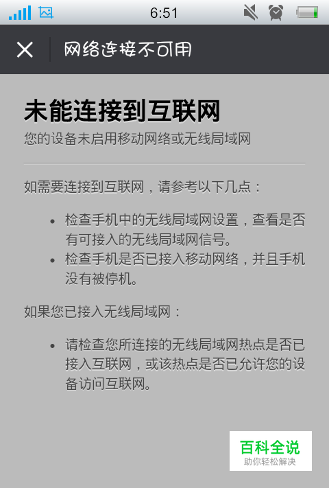
- 03手机网络连接不可用怎么办? 通常情况下,打开WLAN之后,系统会自动连接【曾经连接】过的无线网络,比如说CDMA。失败后还会尝试重连,但是失败几次后,就断网了。 
- 04手机如何清除WLAN列表? 这就是密码不对了,大家必须先删除这个WLAN,不过不用担心消失不见。选择CDMA,再选择【忘记网络】。 
- 05手机WLAN如何重新输入密码? 忘记网络后,在列表里再次找到CDMA,这回弹出的窗口需要玩家【输入密码】了。 
- 06手机wlan连接不上怎么解决? 只要密码对,大家就可以放心连接好了,等到连上了,前面就有【对钩】了。 
- 07手机无线网络连接上但上不了网怎么回事? 如果手机显示的是网络已连接,手机上方有WIFI小图标,这表示手机这边没有问题了,这就是网络的问题了。 
 赞 (0)
                        
