富士施乐4000打印机怎么用
最近有个朋友买了富士施乐4000打印机,但是不知道怎么用?看说明书也看不懂,毕竟对不是学这个的外行人来说,想一下子看懂,学会也不是很容易。所以为了帮助更多的人,小编今天来讲讲如何使用富士施乐打印机。看了之后会让你一目了然。
操作方法
- 01
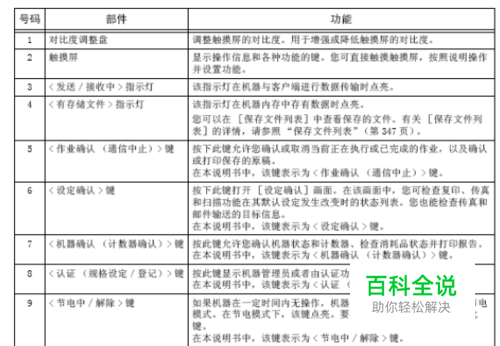
1、基本操作:首先介绍控制面板各功能的作用。如图说明书所示:
- 02
2、如何正确进行放置原稿进行复印、传真或者扫描:共有两种方法,1、自动输稿器和稿台玻璃。如图说明书所示:
- 03
3、复印步骤和复印应用:1、先将原稿面朝上放进输稿器或者原稿面朝下放入稿台玻璃,按菜单上面进入设置按钮,设定所需要的功能,然后选择张数,进行复印。2、单上面复印:可以在界面上自行选择所需要的功能,如图所示:
- 04
4、放大或者缩小复印:在基本复印画面上选择要进行缩放或者放大的倍率,进行操作,如图所示:
- 05
5、图像移位或者自动居中:此功能可以帮助复印出来的文件左边留下装订位置,如图所示:
- 06
6、消除副本四周的阴影:利用此功能可以帮助消除原稿边框或者中间的污迹,如图所示:
- 07
7、复印书刊书本等等:如图所示:
- 08
8、同时复印不同尺寸的原稿,如图所示:
- 09
9、分页或者不分页或者装订或者打孔等功能,如图所示:
- 10
10、打印机基本操作:首先利用自带的光盘,安装好打印机驱动程序,并将打印机usb数据线连接电脑usb口,然后将打印机电源线连通电源,开机进行安装。安装成功后,点击开始--设备和打印机,查看打印机图标。
- 11
11、然后设置好相应的答应功能,进行打印操作,如图所示:
- 12
12、多张合一打印,小册子打印和A3打印,如图操作所示:
- 13
13、扫描的应用,建立扫描机密信箱,扫描邮件发送等等
- 14
14、扫描文件到电脑,如图步骤所示:
- 15
15、传真操作,用来传真文件,需要连接电话,才可以,设置好传真号码。如图所示:
- 16
16、重发未发送成功的传真,此功能需要联系管理操作。如图所示:
