四步教你搞定毕业设计论文排版
不少同学都担心毕业设计论文格式达不到要求,导师一次又一次的打回重新修改!还有的同学会抱怨,说自己不是计算专业的这个不会那个不会不会,word搞不通!
其实同学们不要担心,word长文章的排版没那么可怕,三步教你搞定,定能通过!
操作方法
- 01
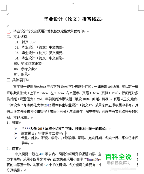
第一步:看格式 每个学校的论文格式都有不同的要求!导师都会发给同学们,让同学们按照要求来排版论文!或者会给个住届毕业生的论文章让同学们参照格式! 比如下图之类的格式:
- 02
第二步:设格式、设标题 看好要求的格式后,你就照着格式的要求设置就行了, 让你什么地方设置什么字体,大小,颜色之类的你照做就是了。这个应该不难吧! 重点:设置标题,要求设置几级标题你就设置几级标题(这个非常重要) 这边有标题1、标题2、标题3…… 第1级就设置“标题1”,第2级就设置“标题2”,以此类推!
- 03
插一步: 所有的标题都设置完后,发现标题格式不对要修改,此时就不需要一个修改了,同一级的标题都是一样的,只要在标题下面右击“修改”,打开的窗口中,这边修改格式,选择“修改所有匹配的格式”所有的同一级的标题都可以全部修改!
- 04
第三步:插入页码、页眉 插入页码没有太多的注意点,简单的基本操作即可! 对于页眉会有要求:首页、摘要不能有页眉,用上这两个功能就OK了!
- 05
第四步:插目录 大家看到论文前面都有一个目录,不要怕这个不是一行一行的输入的,这个是word功能自动生成的(重点就是上述的设置标题,如果是设置好了标题,这步就非常简单了) 打开“引用-目录-插入目录”大部分都是保持默认!只有要注意下那个显示几级目录!系统默认会检测你有几级目录!
- 06
生成完目录效果如下图!生成的目录对于word来说是一个叫域的东西!并鼠标放上面会有提示超连接!这就说明你插入的目录成功了! 如果你用的word2010左边会有文档结构图,一目了然!如果是2007则是树型结构显示的!
- 07
如果内面内容发生变动,目录也不需要重新生成!右击目录选择“更新域”即可!
- 08
其他就没有什么特别的了,主要就是上面这四步,论文格式基本就能过了!
