windows server 2016 ad域安装服务器安装
AD域的安装还是比较简单的,主要难在设置上的,大部分默认选项下一步就可以了,windows server 2016主要在界面上有些区别。
操作方法
- 01进入系统默认会自动打开【服务器管理器】,点击【添加角色和功能】 
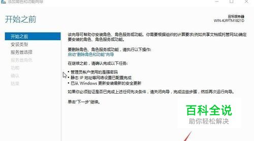
- 02点击下一步,进入安装向导。 
- 03选择“基于角色和基于功能的安装” 
- 04下一步,选择当前服务器作为域服务器。 
- 05选择“Active Directory域服务”,会弹出“添加Active Directory域服务所需的功能?”,点击“添加功能” 
- 06功能中直接下一步。 
- 07AD DS中也直接下一步。 
- 08勾选“如果需要,自动重新启动目标服务器” 
- 09下一步,自动安装。 
 赞 (0)
                        