微信小程序怎么将图片转文字
在工作中,经常需要把一些纸质文档整理成电子档,一旦纸质文档过多,手动输入根本忙不过来,那该怎么办呢?
操作方法
- 01
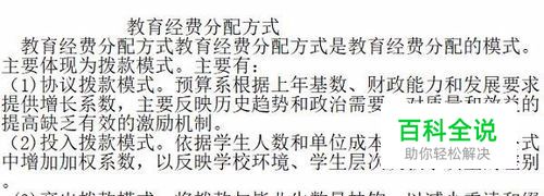
以下面这份纸质文档为例:
- 02
操作方法: 既然是利用微信小程序,所以我们首先需要打开手机微信,搜一搜今天需要用到的小程序,在搜索框中输入相应关键词即可搜索。
- 03
打开小程序以后,可以看到有两大功能区,今天我们需要用到的就是第一个,点击【照片、拍照】功能,然后选择第二种方式【拍照】来进行操作。
- 04
进入拍照功能以后,把需要识别的纸质文档拍下来,然后点击【使用照片】就能把文字轻松识别出来啦。
- 05
识别好的文字是中文的,想要英文版的可以点击下方的【翻译】功能即可,就这样纸质文档就转换成了电子文档,然后点击【复制】将文字粘贴到需要的位置即可。
微信APP
赞 (0)
