《战将传奇》羽士之王道,匹夫不可及
4399《战将传奇》的职业有4个,每个职业都有自己的特点,然而如何去真正的玩好每个职业,这个是需要大家的不断了解和研究锻炼,然而有许多人都说《战将传奇》的职业还不平衡,战士的强势,方士的抗死,谋士的群法,而羽士只会跑,然而实际上是不是真的这样的呢?只能笑道各位对羽士的不了解。
步骤/方法
- 01
《战将传奇》之【羽士】长衣怒马,一箭及城。游侠者,向以洒脱孑然著称。有洞彻清浊之心,百步穿杨之能。处血火而巍然,果决迅疾,破军诡城,分天驱日之决断。行走于暗弱之间,袭杀于百丈之外。羽士身穿皮甲,能够熟练使用弓类武器进行物理攻击,擅于远距离迅速袭杀敌人。
- 02
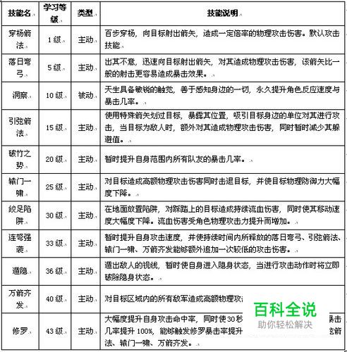
就羽士的技能而言,我来为大家统计一下数值,首先落日弯弓拥有148%的攻击力,并且拥有48%的暴击,而引弦箭法则也有170%的伤害,在而外的最高攻击的辕门一啸则有272%的攻击力,加上万箭齐发的265%攻击力,还有连弩强袭让以上4个技能都有而外多加的25%伤害,最后还有技能修罗的100%暴击,姑且把这个暴击伤害放在了最高伤害的辕门一啸上面!那么下面有一条公式,算起来的话弓手无疑是整个战将里面瞬间输出最大的。而短暂的时间也可以让敌方直接身故。272%(辕门一啸)*150%(修罗)+170%(引弦箭法)+148%(落日弯弓)+265(万箭齐发)=991%*125%(连弩强袭)=1238.75%*110%(辕门一啸减防效果)=1362%以上的伤害。瞬间造成普通攻击的1238.75%的攻击力加上本身技能还有攻击来说的话,那么这个数值是无比可观的。并且记住以上的一切除了连弩强袭和修罗之外,其他的都只需要25秒就可以完全恢复,由此可见以上的爆发能够一直持续给予对手疯狂的打击。这些打击是让许多玩家心惊的。
- 03
虽然《战将传奇》的战士和方士的确强大,谋士站位分散群攻也是很厉害的,但是说到羽士,别人会感觉即使多强都好,在眼里都还是弱。而其实4399《战将传奇》中的羽士最强大的阶段是在学会3级陷阱后,而很多人都会不解为何是3级陷阱后呢。因为3级陷阱后防的陷阱只要敌人走过必中,而这个必中可以很好的利用,经过更新,现在的陷阱已经可以对在释放范围内立即产生作用并且不会消失,这一点简直就是福音。冷却10秒持续18秒能让此技能不间断持续存在。
- 04
而《战将传奇》羽士还有个非常强大的技能隐身6秒每升1级多1秒时间。这个技能是打不死的羽士的关键之一,当然前提是要配合陷阱的利用,如果利用都好,3个同等装备的义士也许都难以杀掉你。在放了陷阱后马上移动出来点射,并且以自己陷阱范围为中心不断环绕,那么当敌人发现自己血不多想跑的时候果断来个减防高攻的“辕门一啸”,再以敌人移动方向的前端来个超远的“万箭齐发”,战斗也就此胜利。
- 05
羽士日常需要练级虽然也许很多人都认为很难,但是恰恰相反,羽士拥有先天优势,只需要配合一方士就能大展拳脚,羽士的引弦箭法除了可以给予敌人不小的伤害外,还能够在小伤害队友的前提下吸引周围怪物的攻击,类似于义士的嘲讽,吸引怪的攻击后羽士只需要切换攻击状态就能继续刷怪,虽然过程也许有点繁琐,但是这也不失为羽士+方士的另一练级方法。并且还有非常良好的成效。羽士是个非常不错的职业,和任何角色搭配都能起到飞一般的效果。当然玩羽士的都是需要技巧才行的,一味的和其他职业对抗着打,可是很吃亏的。
- 06
羽士还有个优势就是高暴击率,如果爆起来可是没完的哦。配合所有技能只要利用的好,那么就是极品。当然玩羽士必须是操作能力强、意识清晰的玩家。不然如果一直对拼,还是选择战士好了。如果有玩家出来辩驳,那么是不是练过60级的羽士了呢?选择羽士,是聪明人的选择,聪明才能玩的好,就让我们一起加入4399《战将传奇》,共同遨游三国世界吧。
