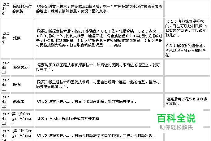
《虚拟村庄2》16个Puzzles的详细攻略

《虚拟村庄2》是一款SIM模拟类小游戏,游戏的操作和前作采用了相同的规则,不会使玩家感到陌生。虚拟村庄1代发布后涌现出很多优秀的攻略,把游戏的具体玩法讲解的非常透彻,关于游戏的上手新玩家可搜索相关文章进行参考。

(0)

相关推荐

  • 《虚拟村庄4:生命之树》全成就攻略

    继续和虚拟村庄中的流浪村民们一起继续谱写Isola神秘小岛上的故事.村庄的首领担心岛上的生命正在慢慢减少,你需要从村民中选出一支探险部落去寻找小岛的问题根源.通过探索,他们在东岸发现了该岛最古老最隐蔽 ...

  • 密室逃脱15 神秘宫殿 第16关(特殊卡)详细攻略

    今天这一篇 是密室逃脱15 神秘宫殿 特殊关卡的通关攻略了.特殊关都是稍微难一些,不过,这一关,还可以,大家看视频就可以了解了. 密室逃脱15 神秘宫殿 第16关详细攻略 01 先在岩浆边收取一把铁锹 ...

  • 2016新浪微博红包怎么抢?2016新浪微博让红包飞抢红包详细攻略

    2016新浪微博让红包飞活动今日正式开启啦!那么2016新浪微博让红包飞怎么参加?2016让红包飞在哪抢红包?现在2016新浪微博让红包飞活动在正式开始啦,那今年的微博红包要怎么抢呢?今年的让红包飞有 ...

  • DNF单人安徒恩副本怎么打 详细攻略

    DNF这个游戏在8月16号更新了安徒恩副本,更新之后就可以体验当然单人安徒恩副本,这个副本是有时间限制的,自8月16日开始持续一个月.讲下面就来介绍一下这个副本的详细攻略. 操作方法 01 单人安徒恩 ...

  • 校园修神录单通超详细攻略

    最近身边一些朋友咨询小编关于校园修神录单通超详细攻略,小编查阅了相关的网络资源为大家带来一份攻略,希望能够帮助到大家! 操作方法 01 首先最重要是前期发展,基本过程大家都一样,额外的我觉得练钱房的站 ...

  • 100 floors 100层主塔图文详细攻略:21-27关

    100层中文版是小编比较喜欢的益智游戏,无论是公交车还是地铁上,火车上,只要手机有电,就可以玩这款游戏.小编一步步玩这个游戏,再一步步截图,把通关攻略分享到,今天小编为大家分享100 floors 1 ...

  • 武器大师贾克斯详细攻略 顶尖SOLO王

    武器大师贾克斯详细攻略 顶尖SOLO王 操作方法 01 技能使用 被动:装备精通 JAX非凡的天赋让他从武器和装备里获得额外提升,装备里的每点攻击额外提升3点最大生命值,每点法伤额外提升2点最大生命值 ...

  • 机器人大战og2详细攻略

    超级机器人大战og2怎么玩?超级机器人大战og2详细攻略?以下就让小编来给大家带来超级机器人大战og2的详细攻略. 操作方法 01 第1话 美しき侵入者胜利条件:敌全灭 败北条件:アンジュルグ的击坠熟 ...

  • 《杨家将传奇》简体中文版详细攻略

    杨业讨贼 全灭敌人可得,金刀 杨业--小强盗头 杨业V大强盗头(可得太平清道领) 本关要当心那个道士 所以一开始应该尽量在毒范围之外 先去拿恢复豆再去杀道士 泽州之战 触发所有单条 可得布手套 杨业V ...