以太网接口电路设计
网络接口就是我们现在生活中很熟悉的RJ45网络接口,也就是所谓的网络接口,目前大部分处理器都支持以太网口,目前以太网按照速率主要包括10M、10M/100M、100M三种接口,10M应用很少,基本为10M/100M所替代。下面从硬件设计角度描述一下以太网的接口电路设计。
操作方法
- 01
从硬件的角度看,以太网接口电路主要由MAC(Media Acess Controller)控制层和物理层接口PHY(physical layer)两大部分组成,大部分的MCU包含了以太网MAC控制,但是并不提供物理层接口,所以一个物理层的接口芯片就需要与MCU连接,来提供以太网的接入通道。
- 02
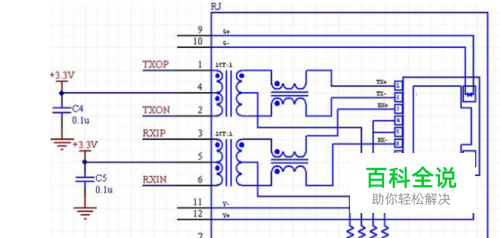
对于以太网的典型应用的原理图,可以参考下图。对应的PCB设计也是按照图示的走向进行布线;同时,网口变压器没有集成在网口连接器的情况,参考下图的布局和PCB的布线;
- 03
注意:RJ45和变压器之间的距离尽可能的短,,PHY层芯片和变压器之间的距离尽可能短,但有时为了顾全整体布局,这一点可能比较难满足,但他们之间的距离最大约10~12cm,器件布局的原则是通常按照信号流向放置,切不可绕来绕去。
赞 (0)
