前端开发要学什么?
了解答案之前,首先我们要分清前端这部分的分工,一般来讲分为:设计和开发。工作过的人都很清楚,设计是设计师的工作,设计师按照用户需求的功能设计出图片,他们使用的工具一般是fireworks和photoshop这一类设计工具,而图片出来以后,就轮到前端开发按照图片的设计制作HTML静态页面,那么这就是前端开放的主要工作了。 那么前端开发要学些什么呢?
操作方法
- 01
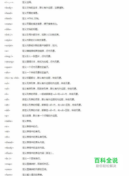
HTML HTML很容易,因为HTML标签虽然不少,但真正用到的其实不多,大概不到30来个。
- 02
CSS CSS分为CSS2.0和CSS3.0;CSS3.0是在CSS2.0的基础上增删了一些样式属性,但是有很多浏览器并支持CSS3.0,最有代表性的就是IE6、IE7、IE8,从IE9开始已经已经开始支持CSS3.0了,但是也还不是很完全,ie10+就完全支持了,而像google的chrome浏览器和firefox浏览器则不用担心这些,但是为了兼容性,一些pc端项目往往不用CSS3.0,所以学习CSS的时候要注意哪些是CSS3.0的,哪些CSS2.0的,但是CSS3.0非常强大,现在的手机浏览器几乎都支持CSS3.0,因此CSS3.0还是非常有用的。 另外,ie,chrome,firefox,opera,safari这些浏览器对样式的表现有些差异,所以在chrome下表现良好的页面,你还要到其他浏览器上测测,特别是ie。
- 03
Js,jQuery 我为什么要把jQuery和js放到一起呢?虽然jQuery只是js的一个框架,但是作为前端开发真的很难绕过jQuery,jQuery操作Dom真是太容易了,不学都觉得可惜。 但是如果你真的想成为一个高级的前端开发,那么javascript你是非学不可的,在我看来,一个不懂javascript的前端开发,根本就不是真正的前端开发。
- 04
HTML5 在工作中,移动端开发时才用html5,pc端用的少,canvas,svg什么的说白了还得会写js。
- 05
其他前端框架 比如AngularJS、Zepto.js…这些也是要学的,前提是你前面3步都初步会用了,再来接触这些会好很多,要不然你很难弄懂。 对了,最后你还得会一点点fireworks、photoshop,我说是两个都会一点点,你最少得从设计师设计的图片里面把背景图片、图标、logo这些弄出来吧。
