开源软件blender汉化教程
如果你是个3D动画爱好者,应该接触过3D制作软件之类的产品(maya 3dmax等),但是它们都是需要付费购买。可是很幸运,有一款可以和它们媲美的而且开源的免费3D制作软件blender(官方默认英文版)。
今天就教大家如何切换这款3D制作软件blender的中英文!开启业余爱好者们的动画制作之旅!
操作方法
- 01
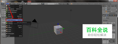
【用户设置】首先启动blender,点击 file,找到 user preferences并点击进入 Blender Preferences。 如图
- 02
【进入系统选项卡】进入 Blender Preferences后默认是在 Editing选项卡,此时应该点击进入 System选项卡。 如图
- 03
【勾选International Fonts】进入 System选项卡后,在右下角找到 International Fonts(带复选框的)并点击它。 如图
- 04
【进图Language】当点击完复选框下方会出现 Language,这时我们点击右边的 Default 如图
- 05
【选择Simplified Chinese(简体中文)】点击 Default进入后出现如图有多国语言选项的悬浮面,在左边找到 Simplified Chinese(简体中文)并点击它。 如图
- 06
【选择Translate选项】点击 Simplified Chinese(简体中文)后,我们还需要选择 Translate下的Inteface、Tooltips、New Date。 如图
- 07
【成功切换中文】此时点击右下角的保存用户设置,切换中文完毕!如图
赞 (0)
