在C4D中如何给局部物体上不同的材质贴图
有的时候,我们在制作模型或者文字的时候,除了需要进行展UV画贴图的之外还有一些需要给其中的某个部分或者某个字添加不同的材质贴图,那么我们有什么技巧让它们添加的更匹配呢?下面我们就可以从以下4个方面来看一下,希望能对你的学习有帮助!
1、给不同的文字添加不同的颜色材质
- 01
首先,新建3维的文字,我这里是直接用运动图层的3维文本创建的文字,你也可以用文本样条创建然后再进行挤压。
- 02
然后,右击,将文字改成可编辑对象,这时候,它会给留下一个做为备用的文字,可以先将它隐藏。
- 03
最后,转换成可编辑对象的文字已经一一分开了,这样就可以创建不同的材质,然后直接给单个文字上即可完成。
2.选集的使用,倒角和面区分材质
- 01
在C4D中,面和倒角的添加可以利用定义的选集来进行指定,R代表的是倒角,C代表的是面。新建文字,然后调整出文字的倒角,给其添加调整好的材质。这样看起来文字的倒角部分是不够明显的。
- 02
然后,将调整好的倒角的材质也同样给文字。这样的话它会把上面的材质给覆盖了,所以接下来就可以在选集里输入倒角的定义选集。这样就可以了(1代表的是其中的一个面的倒角)。
- 03
最后,在将倒角的材质球复制一个,选集修改为R2。这样两边的倒角都有明显的材质亮光效果了(当然,你也可以利用面的选集来操作,把绿色的材质调到后面,输入C1或者C2即可)。
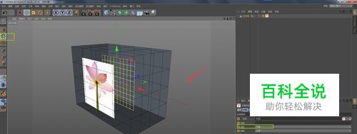
3.给物体的局部添加材质贴图
- 01
给物体局部添加材质的时候,模型可以是多种多样的,我这里用一个立方体来做解释说明。下面是给物体添加贴图的图片。
- 02
新建一个立方体,适当的给点分段,然后c键将其转换为可编辑对象。进入面的级别,选择要添加其他贴图的面,然后将做好的材质球赋给它(这里的材质球,就只是将上面的图给了发光的纹理部分)。
- 03
这样看,你会发现,图片并没有按照我们的意愿完整的贴合到选择的区域,这时你就可以在材质球上右击选择,适合区域。选择完之后可能会发现没有什么反应,这时你要回到视图中框选你要贴合的准确位置,这样就可以了。
- 04
还有一种方法,那就是选择平直模式,然后调整下面的偏移和长度(这个方法对规整的物体比较合适,曲面的话就不合适了)。
- 05
当然,你还可以手动的进行调整的。先选择立方体的投射方式,然后点选材质球,然后再去点纹理的图标,你就可以看到视图中出现的纹理大小的调整框,然后你就可以配合缩放和移动来进行细致的调整了。
4.对于物体转弯堆叠处怎么添加贴图
- 01
对于一些区域是处在物体的转弯处,我们可以这样来操作。下面是选择的一个转弯处的几个面。
- 02
我们要做的是,将材质球赋给整个物体而不是选择好的那几个面。你要是想给一个面贴就选择正面或者反面,不让其平铺和连续。
- 03
然后再选择平直的模式,利用上面的手动调整的方式,将贴图的大小调整好。接下来,需要做的就是旋转这个材质贴图,这样它就可以很好的贴合在我们选择的区域了,而且转弯处贴合的非常好。
