Blender2.8如何设置简体中文
Blender是一款强大的3D模型、动画、游戏三合一的制作软件,还有强大的python API接口用于变成和游戏逻辑以及批量制作脚本的实现,由于是外国开发者开发的软件,Blender原生界面是英文的,这给许多国内软件使用者造成了不便。本介绍了如何将Blender软件的界面设置成简体中文模式。
操作方法
- 01
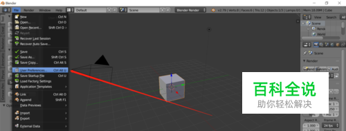
打开Blender2.8软件,进入主界面,点击文件File菜单,在弹出的下拉菜单中选择User Preference用户偏好标签
- 02
在弹出的窗口中选择系统System标签,并向下滑动到最标签页底部
- 03
向下滑动到最标签页底部后,勾选国际化字体International Fonts选项,出现语言选项
- 04
点击语言选项,在弹出的列表中选择简体中文Simplified Chinese
- 05
选择简体中文后Blender界面仍为英文,这时还需要将翻译下的三个选项按钮全部按下,才将界面、工具提示、新建数据全部设置为中文
赞 (0)
