word2003的“绘图”工具栏的具体怎么使用

Word2003的“绘图”工具栏在默认情况下位于程序窗口下方,状态栏之上。通过“绘图”工具栏,可以在文档中插入各种自选图形、文本框、艺术字、线条、箭头等图形对象。

操作方法

  • 01

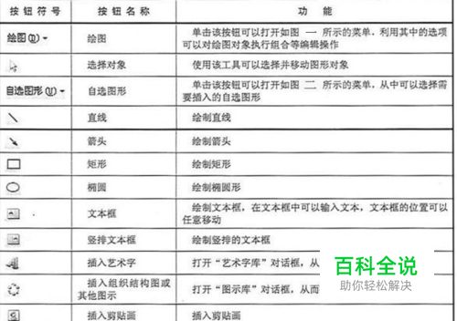
    “绘图”工具栏各按钮功能介绍 word2003的“绘图”工具栏各按钮功能 图解

  • 02

    word2003的“绘图”工具栏各按钮功能 图解

  • 03

    word2003的“绘图”工具栏各按钮功能 图解

(0)

相关推荐

  • word2003的"绘图"工具栏的具体使用教程

    在本教程中我们来看看word2003里“绘图”工具的具体使用方式吧! Word2003的“绘图”工具栏在默认情况下位于程序窗口下方,状态栏之上。通过“绘图”工具栏,可以在文档中插入各种自选图形、文本框 ...

  • word2003的"绘图"工具栏的具体使用

    在本教程中我们来看看word2003里“绘图”工具的具体使用方式吧! Word2003的“绘图”工具栏在默认情况下位于程序窗口下方,状态栏之上。通过“绘图”工具栏,可以在文档中插入各种自选图形、文本框 ...

  • 如何恢复Word2003不见的工具栏

    Word工具栏对于我们来说非常重要,我们的任何一个步骤都离不开它,如果突然Word工具栏不见了,那么我们的工作将无法进行。 恢复Word工具栏方法如下: 方法一、鼠标右键单击“菜单栏”或“工具栏”任意 ...

  • Word2003绘图工具栏功能介绍

    介绍了word2003的操作界面后,下面我们就先来看看word2003的"绘图"工具."绘图"工具主要是用在编辑艺术字.修改插入的图片.小编这里用图文来进行解说 ...

  • Word绘画工具栏的详解

    绘画工具栏,故名思议,肯定是关于Word中用户绘画的一些工具了.为了方便大家在以后的使用中更加的熟悉,小编就将它的所有工具都介绍一遍,大家一定要好好学习一下阿. Word2003的"绘图&q ...

  • 教你使用word2003绘图工具栏

    操作方法 01 Word2003的"绘图"工具栏在默认情况下位于程序窗口下方,状态栏之上.通过"绘图"工具栏,可以在文档中插入各种自选图形.文本框.艺术字.线条 ...

  • word2003中画图时如何打开绘图画布

    使用word画图时经常需要打开绘图画布,因为在绘图画布上画出的图形可以进行组合然后形成一个整体,就像是一个图像一样,这里和大家分享一下如何打开word中的绘图画布 操作方法 01 为了画图的方便,一般 ...

  • 怎样在Word2003文档窗口中创建工具栏

    如果Word2003 提供的工具栏不能满足需要,用户可以创建一个自定义的工具栏,操作步骤如下所述: 步骤/方法 01 第1步,在Word2003文档窗口中依次单击"视图"→&quo ...

  • 在Word2003工具栏中添加或删除按钮

    在Word2003中,工具栏上的按钮分为三种类型:一种按钮只由一个图标近钮组成,只需单击某个按钮即可完成一个特定的操作.一种按钮由一个图标按钮和一个下拉三角按钮组成,称之为复合按钮,单击此按钮将弹出一 ...