C4D R18怎么制作山体模型?
在C4D R18版本里,创建山体模型其实是一件非常容易的事,下面我们一起学一下吧!
操作方法
- 01
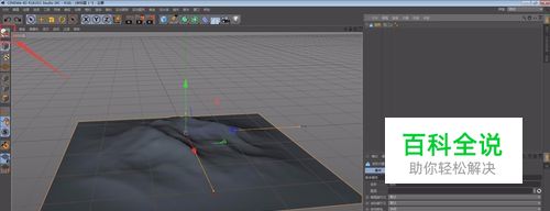
首先,我们打开C4D,在基础模型内找到箭头所指的“地形”。
- 02
创建好地形后,点箭头所指的编辑模式按钮,切换至编辑模式。
- 03
在菜单栏找到“网格”,其下拉菜单内找到“移动工具”(低版本在菜单栏找“选择”)。
- 04
在“移动工具”内点击箭头所指的“磁铁”。
- 05
下面开始创建山体,第一步创建隆起地形,将山体底部做好。
- 06
搭建山体整体轮廓,使其有山岳的气势。
- 07
调整“磁铁”控制半径,将山体棱角勾勒出来,这样,山体模型就制作好啦!
赞 (0)
