5V升压9V,5V升压12V电路图
当5V电压,不能满足你要9V,12V的要求时。我们就需要找升压IC,5V升9V,5V升12V。当然不同人的应用,也会有需要不同的输出电流。
操作方法
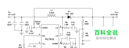
- 015V升压9V电路图。输出电流最大2A,可调过流保护。 
- 025V升压12V电路图。输出电流最大1.5A,可调过流保护。 
- 035V输入,输出QC3.0快充电路图。支持协议:QC3.0,QC2.0,华为FCP,三星AFC,苹果识别,BC1.2协议。一般适用于双口快充充电器,多口充电器和USB快充排插等等 
- 04PL2628升压转换器,使用于小功率的升压电路,可调输出电压,例如5V升压9V600MA,5v升压12V 400MA. 封装是SOT23-6。 
 赞 (0)
                        