AD软件原理图封装过程(即由原理图转换到PCB)
AD软件原理图封装是一个很重要的过程,这一步就决定了你是否达到入门的要求。下面有这款软件从原理图转换到PCB的具体过程
操作方法
- 01
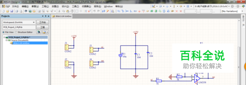
第一步:先画出你所要的原理图
- 02
第二步:点击菜单栏的工具→封装管理器,进去封装管理器页面,点击左边的每一个元件,然后选择封装时的元器件,再点击右边的确定(每一个元器件确定好封装要用的元件都要点确定)
- 03
第三步:建立一个PCB工程,从菜单栏点击文件→新建→Project。把之前的原理图拖进Project工程,然后点击空白的地方建立一个PCB文件,并保存原理图和PCB文件
- 04
第四步:点击菜单栏的设计→update schematics→把最后一个文件前的勾去掉,然后点击最下面的 执行更改 然后点击 生效更改 ,然后到PCB文件那里就可以看到你封装的文件了,然后就是布线的问题了。
赞 (0)
