Aultium Designer(AD)怎么仿真电路 图文教程
操作方法
- 01
打开一张完整的电路图,点击“ project(工程)”,在下拉菜单的第二行 “compile PCB project 文件名”点击。
- 02
点击右下角的“ System”,在弹出的菜单中点击“messages”,
- 03
在弹出的对话框中查看是否有错误,如果没有错误,就单击 “Design”,在下拉菜单中点击“Simulate”>“Mix Sim”。
- 04
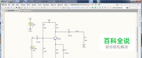
在弹出的窗口中选择 仿真电路要输出数据的端口。如图:
- 05
仿真效果如下图:
赞 (0)
