华为手机电池寿命延长的几种方法
有时候我们在使用华为手机的时候,想延长电池的使用寿命,怎么延长呢,下面来分享一下方法
操作方法
- 01
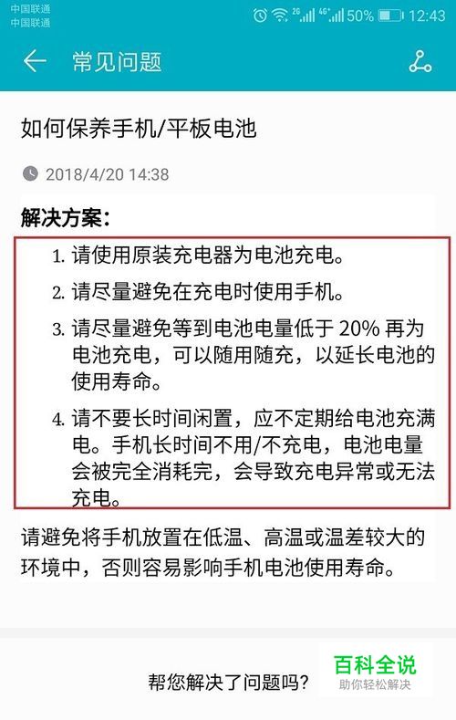
第一步我们首先知道手机电池是有寿命的,用久了,电池会不耐用,延长电池的使用寿命主要使用原装充电器,避免在充电时使用手机,不要电量低于20%以后再充电,不要长时间不用手机,如下图所示:
- 02
第二步需要注意的是,不要将手机放在极低或者极高的温度下,会影响手机电池使用寿命,如下图所示:
- 03
第三步一般使用原装充电器,可以保证充电的安全性和电池的持续续航能力,如下图所示:
- 04
第四步尽量不要电量低于20%以后再充电,可以随时进行充电,如下图所示:
- 05
第五步不要在边充电的时候边使用手机,会影响手机电池的使用寿命,如下图所示:
华为
赞 (0)
