rhino/犀牛如何导入SketchUp
使用犀牛可以轻松建立流线型或者比较复杂的形体,而SketchUp只能做简单的体量拉伸。两个软件各有利弊。那么两种软件如何互相转换,根据自己的需要切换软件呢?我来介绍一下自己的。
操作方法
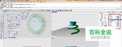
- 01
首先打开在rhino中建立好的模型,以一个建筑体量为例。这个建筑体量中的各个组件都是在SketchUp中基本上无法建立的。
- 02
将无用的图层关闭。犀牛导入SketchUp时,单线不会被导进去,所以在这里没有必要将这个图层打开,避免无谓地占用时间。一些不需要导出的组件也可以使用隐藏的方式隐藏掉,同样也不会被导出。
- 03
将需要导出的图形全部选中,然后选择上方工具栏“文件-导出选取物件”。然后根据自己的需要选择存放的位置以及文件名。在这里要注意的是,我们导出的文件格式需设置为“3ds”文件。
- 04
此时会跳出“网格选项”,可以根据自己的需要选择网格面的多少。网格面越少,则导出的模型越显得粗糙,网格面越多则模型越精细。一般选择中间值便能够满足基本作图的需要,而且不至于让模型过卡。
- 05
文件导出成功后,我们打开SketchUp软件。依次选择“文件-导入”,然后在刚刚保存的位置选择刚导出的3ds文件。
- 06
此时要特别注意的是,确定导入之前,要在“选项”立面设置一下“合并共面平面”,并注意导入的单位。合并共面平面可以删除没用的线段,让模型运作起来更流畅,修改起来也更方便。
- 07
确定之后,模型便导入成功了。所有的3ds文件导入SketchUp后都会出现很多三角面,这是由于两个软件不能完美适配导致的无法解决的问题。
- 08
在rhino中建立的组件,导入SketchUp之后依然以组件的形式存在,我们可以根据需要进行修改。
赞 (0)
