开关电源的应用电路
TNY264 是TinySwitch II 系列产品,可广泛用于23W 以下小功率、低成本的高效开关电源。例如,IC 卡付费电度表中的小型化开关电源模块,手机电池恒压/恒流充电器,电源适配器,微机、彩电、激光打印机、录像机、摄录像机等高档家用电器中的待机电源(Standbypowersupply),还适用于ISDN 及DSL 网络终端设备。
步骤/方法
- 01
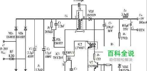
85V~265V 交流电经过VD1~VD4桥式整流,再通过由电感L1与C1、C2构成的π型滤波器,获得直流高压UI。R1为L1的阻尼电阻。利用TNY264的频率抖动特性,允许使用简单的滤波器和低价格的安全电容C8(Y 电容)即可满足抑制初、次级之间传导式电磁干扰(EMI)的国际标准。即使发生输出端容性负载接地的最不利情况下,通过给高频变压器增加屏蔽层,仍能有效抑制EMI。
- 02
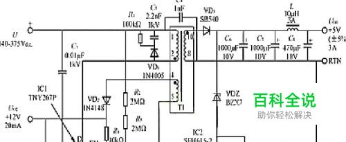
该电源可提供两路输出:主输出为+5V、3A;辅助输出则为+12V、20mA。总输出功率为15.24W,电源效率高于78%。电路中采用两片集成电路:TNY267P 型微型单片开关电源(IC1),SFH615 2型线性光耦合器(IC2)。直流输入电压为140V~375V,这对应于交流输入电压为230V±15%或者110/115V 倍压输入的情况。
- 03
TinySwitch II 下面的敷铜板不仅作为源极接地点,还起到散热作用。阴影区域面积应足够大,才能保证TinySwitch II 和次级整流管散热良好,使芯片的结温低于100℃。旁路端电容CBP 和输入滤波电容C1必须采用单点接地法,接至源极端。连 接C1、高频变压器和TinySwitch II 的初级回路应尽量短捷。
赞 (0)
