如何使用C4D倒角工具操作边

建立模型后,有时需要对边进行倒角操作,使多边形的有弧度;

操作方法

  • 01

    新建对象--立方体;

  • 02

    将对象转成可编辑模式;

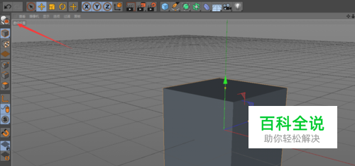
  • 03

    使用边模式,选择一条边;

  • 04

    点击鼠标右键,选择倒角工具;

  • 05

    拖动鼠标左键,改变边的弧度;

  • 06

    调整下列三个数值,可使对象变形;

(0)

相关推荐

  • C4D倒角工具怎么编辑立方体?

    c4d中立方体需要编辑成多边形,该怎么倒角正方体呢?下面我们就来看看c4d对多边形进行倒角操作的教程. 1.新建对象--立方体: 2.将立方体转成可编辑对象: 3.使用多边形模式,选择一个面: 4.键 ...

  • C4D怎么建模圆环? c4d倒角工具制作圆环的教程

    c4d中想要使用倒角工具制作圆环模型,该怎么制作呢?下面我们就来看看详细的教程. 1.新建对象圆环: 2.勾选上切片,改变属性: 3.将圆环转为可编辑对象: 4.选择框选工具: 5.使用多边形模式,选 ...

  • C4D怎么建模胶囊模型? C4D倒角工制作胶囊模型的教程

    c4d中倒角工具可以制作很多模型,今天我们就来看看使用c4d建模胶囊模型的教程. 1.新建对象--胶囊: 2.将胶囊转为可编辑对象: 3.使用多边形模式,选择面: 4.点击鼠标右键,选择倒角工具: 5 ...

  • 怎么使用C4D旋转工具

    C4D由德国Maxon Computer研发的3D绘图软件,有些新用户不知道怎么使用C4D旋转工具,接下来小编就给大家介绍一下具体的操作步骤.具体如下:1. 首先第一步先打开电脑中的C4D软件,接着根 ...

  • C4D圆柱倒角出现破面怎么办? C4D倒角破面的解决办法

    c4d圆柱倒角出现破面和分离,倒角不全该怎么办呢?下面我们就来看看这个问题的解决办法.p> 1.启动软件,在视图上创建一个立方体物体:记得要进行封顶处理. 注:旋转分段数越大圆柱就越圆滑. 2. ...

  • c4d立方体制作制作倒角? c4d倒角制作方法

    C4D正方体中的8个角想要加上倒角,该怎么添加倒角呢?下面我们就来看看详细的教程. 1.启动软件,在视图上创建一个立方体物体:现在物体是在参数化模式下. 2.在属性面板这里,点开对象选项,把立方体添加 ...

  • C4D建模工具之--对称

    在C4D建模中有很多的模型是对称状,如:人脸.蝴蝶.剪子等等:我们在建模时不用两边都进行建模,一般会先建好一面,另一面用对称功能就能做好了,这样省时又准确.下面介绍一下这工具的用法及注意事项. 操作方 ...

  • 如何对C4D摄像机进行操作

    C4D摄像机是常用的工具,怎么操作他很重要: 操作方法 01 首先新建下列场景(我随便弄的): 02 新增摄像机: 03 红色箭头指向的位置,可以进行移动,使范围变化: 04 和平常对象的移动一样,接 ...

  • c4d放样工具怎么使用? c4d线条放样模型的教程

    c4d绘制的线条图形,想要放样成三维模型,该怎么放样呢?下面我们就来看看详细的教程. 1.首先打开C4D软件,新建场景: 2.使用画笔工具,绘制圆环,如下图: 3.复制圆环,按住键盘的CTRL,拖动鼠 ...