C4D建模工具之--对称
在C4D建模中有很多的模型是对称状,如:人脸、蝴蝶、剪子等等;我们在建模时不用两边都进行建模,一般会先建好一面,另一面用对称功能就能做好了,这样省时又准确。下面介绍一下这工具的用法及注意事项。
操作方法
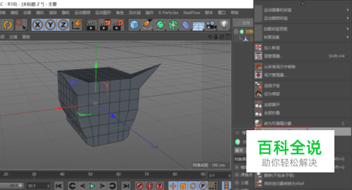
- 01建一立方体,从这模型中可以看出其坐标中心是在对象的中心点。在正视图删除掉对象的一半。 对称就像一面镜子,(XY,XZ,YZ)就是三个不同方向的镜子。而镜子的位置就在对象与镜象的中间。 
- 02添加对称命令,将多边形加入对称的子层级中。仔细看镜像平面,不同的平面会有不同的效果。 
- 03这生成的镜像不用去操作,只要调整原来的多边形镜像体就会跟着同步改变。 值得注意的是如果要建立的对象是紧接着的,中轴线部分的点是不能左右调整的。就像手在镜面成的像,离开镜面手与镜面里的手就会离开一样。如果想要调整中轴线的点而不会分开怎么做呢? 
- 04在建模过程中,会用到手工备份。这里也是,先选中对称层级,右键选择“当 前状态转对象”。可以看到生成了一组和原选中层级一样的对象,而这组对象是可编辑多边形状态。原来的对称层级隐藏作备份。 
- 05转换成的对对象组,我们可以对其合并进行整体调整;建模过程中有出错进可以重新调用对称(毕竟用得上对称,其间点线面的调整是很费时间的)。上传的图都是紧挨着对称的,如果不是紧挨(像人的四肢),只要将对象移开一定距离就行了。还是像照镜子一样,离开镜面,两物体的距离就分开了。 
 赞 (0)
                        
