AIO5系统中如何按岗位授权

设置权限(按岗位)是按岗位对系统的功能进行批量授权。

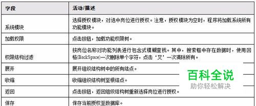
相关功能说明

  • 01

操作方法

  • 01

    点击功能授权页面左侧栏的“设置权限(按岗位)”,打开岗位授权页面。

  • 02

    选择系统模块,选中岗位,点击“加载权限”按钮,加载功能权限树。

  • 03

    选中需要设置的对象的功能复选框,点击保存。

  • 04

    功能复制。点击工具栏上的“复制到”,在清单查找中选择需要复制的岗位,在弹出的对话框中选择“是”。

  • 05

    点击工具栏上的“保存”按钮。

(0)

相关推荐

  • AIO5系统中岗位桌面查询表单查询ID如何查找?

    在设置ERP软件的岗位桌面时候是需要查找到对应的查询编码的,那在什么地方查询呢?本经验详细的讲解 操作方法 01 在前台添加桌面区域(查询),编码以及中文名称自行拟定 02 查询编码,比如我们需要将采 ...

  • Mac OS X系统中应用程序如何安装与卸载(多种方法)

    MAC OS X系统发布后,许多MAC用户纷纷升级更新了自己的系统。不过更新了新系统之后,有一个比较麻烦的就是要将自己电脑上的应用程序重新安装,并把不需要的应用程序卸载掉。那么,MAC OS X系统该 ...

  • 删除win7系统中多余的本地连接的方法

    随着Windows 7系统使用时间越来越长,系统会有很多本地连接,虽然不影响正常访问网络,但这些多余的连接看起来真的不爽。其实,我们可以通过注册表编辑器来删除这些多余的本地连接。 Step1:在运行框 ...

  • Windows XP系统中功能强大的syskey命令

    今天系统天地官网小编给大家浅析Windows XP系统中功能强大的syskey命令。也许大家对于syskey命令都很了解吧,其实syskey命令能帮助用户提高系统的安全,感兴趣的用户赶快来看看功能强大 ...

  • 详解Linux系统中md5sum命令的用法

    这篇文章主要介绍了详解Linux系统中md5sum命令的用法,用来处理MD5验证的相关操作,需要的朋友可以参考下 MD5算法常常被用来验证网络文件传输的完整性,防止文件被人篡改.MD5全称是报文摘要算 ...

  • 删除系统中多余的本地连接的方法

    随着Windows 7系统使用时间越来越长,系统会有很多本地连接,虽然不影响正常访问网络,但这些多余的连接看起来真的不爽.其实,我们可以通过注册表编辑器来删除这些多余的本地连接. Step1:在运行框 ...

  • Windows系统中常用网络命令及命令实例详解

    Windows系统中常用网络命令及命令实例详解

  • 删除系统中多余的本地连接

    随着Windows 7系统使用时间越来越长,系统会有很多本地连接,虽然不影响正常访问网络,但这些多余的连接看起来真的不爽.其实,我们可以通过注册表编辑器来删除这些多余的本地连接. Step1:在运行框 ...

  • 深入解析Linux系统中的SELinux访问控制功能

    SELinux(Security-Enhanced Linux) 是美国国家安全局(NSA)对于强制访问控制的实现,是 Linux历史上最杰出的新安全子系统.NSA是在Linux社区的帮助下开发了一种 ...