C4D R19多边形物体移动不了怎么办?
C4D作为强大的视觉软件,我们做视觉的设计师怎么能不学它呢!那么开始我们愉快的学习之旅吧!祝Wuli小伙伴Happy Day!Go……
操作方法
- 01
点击立方体选择不了(这时候小伙伴们不用担心,有可能只是过滤了而已);
- 02
点击菜单栏的选择选项;
- 03
点击选择过虑选项;
- 04
在这里可以看到视图上的所有选项都不能选中,点击多边形当前的是多边形哦;
- 05
点击视图上的立方体,还是不能选中;
- 06
这时在选择过滤的子菜单里面,点击全部打开选项;
- 07
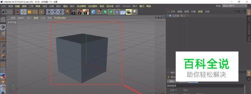
你看立方体可以选中啦!
- 08
移动一下立方体,真的可以咯。Bye~~~
赞 (0)
