Auto CAD 3D 建模拉伸(ext)命令的使用
Auto CAD 3D建立3D模型其实很简单,今天我来谈谈我通过拉伸建立各种截面的柱面的建模。
操作方法
- 01
建议切换为4个视口,如下图所示。
- 02
我们分别把焦点置入四个视口中,然后分别切换为主视,俯视,左视和东南轴测。
- 03
切换好后,如图所示。我们只需要在主视口中绘制就可以分别看到主视,俯视,左视和东南轴测图。
- 04
我们在主视中绘制一个矩形。主视,俯视,左视和东南轴测图分别显示到各个视口中。
- 05
要建立3D模型,必须创建面域,用REG命令来创建面域。
- 06
用EXT命令来拉伸面域成实体,如下操作步骤。
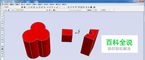
- 07
还支持任意截面,我绘制了如下截面,创建成面域拉伸试试?
- 08
其他异形截面我就不做了,切换成一个视口,动态观察一下吧。
赞 (0)
