DNF中怎样玩好弹药专家
弹药专家spitfire
        “只有外行人才仅仅看重枪械,子弹的力量一样重要。”
        弹药专家。他们对枪弹制作有着出色的技巧,他们把枪当作生命,子弹当作粮食般珍惜。
        对于他们子弹比任何技术都为重要。所以他们与漫游枪手、枪炮师不同,腰部还会带上子弹带。与其他神枪手不同,他们的子弹有着特殊的功能,可以瞬间穿过对手或迅速将敌人火化。而这样的技术,对于他们而言竟然还是不足挂齿的功能,他们还可以将很多个人的心脏一次穿透,或者让它们瞬间停止跳动。
步骤/方法
- 01弹药职业特色 弹药专家,不折不扣的手雷,子弹的主宰者。擅长使用各类属性弹药(一发子弹多重伤害),手雷进行攻击(冰:大面积冰冻。雷:大面积感电)。他们是精通子弹威力的射击手,对枪弹制作有着出色的技巧。他们可利用子弹带增加子弹数目;还可驱使冷冻弹、灼热弹等含有特殊属性的子弹,在瞬间穿透敌人的心脏,造成一击毙命! 他们掌握的交叉射击,汽油弹技能,可在很广的范围对敌人进行攻击。对弹药的不断钻研,注定让他们成为平定这个混乱世界的主角。 攻击类型:魔法型,物理型 精通武器:自动手枪,手弩(推荐) 精通护具:皮甲 上手难度:★★★(防御较低,MP不够用) 
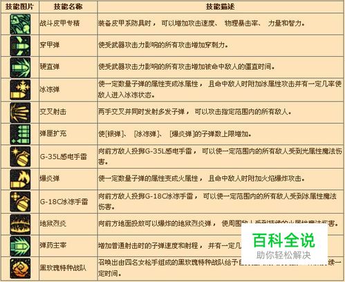
- 02弹药技能讲解 
- 03弹药推荐武器 
 赞 (0)
                        