DNF中怎样玩好圣骑士
圣骑士,通称金身、奶爸,英文(Crusader),特征是背后有个用光线形成的十字架的图案,推荐武器种类:十字架。推荐防具种类:板甲。
步骤/方法
- 01
圣骑士职业特色 圣骑士是唯一能在战斗中帮助队友快速恢复的职业,战场上的多面手。其强大的增益状态技也备受青睐。 圣骑士们始终扮演着守护者的身份,他们无私的奉献着自己的圣光之力,挽救了无数的生命。只要一提及他们的名号,冒险者们都会肃然起敬。同样,圣骑士的战斗能力也是极其强悍的。他们拥有爆炸后带有眩晕效果的“圣光球”,以天雷反击攻击方的“光之复仇”,甚至是物理免疫的“绝对防御”等等,足以应付战场上的任何窘境。 攻击类型:魔法型为主 精通武器:念珠(推荐)注:由于十字架有很多加技能的,还有强大的魔法防御和物理防御,也推荐十字架。 精通护具:板甲 上手难度:★★
- 02
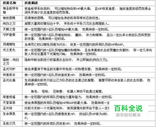
圣骑士职业技能
赞 (0)
