如何用keil与proteus模拟仿真流水灯?
现如今,自动控制在我们的生活中到处可见,微机渗透到我们生活中的方方面面,许多人对此感兴趣但苦于没有设备来实验,而有了模拟仿真软件之后这将不再是难题,proteus就是这样一款仿真软件,在此提出一个制作流水灯的案例让你学会如何使用keil与proteus的互联。
操作方法
- 01
将proteus安装根文件中的VDM51.dll文件放到keil安装根文件目录C51/BIN中,如图所示。


- 02
打开keil安装目录中的安装设置文件TOOLS,并将红框内容填入,注意,前缀“TDRV9”视你自己文件情况而定,主要不跟前面的“TDRV1~8”重复就行。
- 03
打开keil软件,点击目录栏project,在子菜单中点击红框选中内容新建一个项目(project)。


- 04
在新弹出子窗口中随便起个名字,然后点保存,又弹出一个窗口,点击“Ateml”,在它的子栏中选择“AT89C51”,在又弹出的窗口中点击否。

- 05
在keil软件中新建一个asm文件,如图点击,并写入如图程序。保存格式为".asm".并在刚建的“project”中添加这个文件。




- 06
右键点击如图Target,点击出现所示窗口,按图中设置,这一步是keil与proteus的互联。


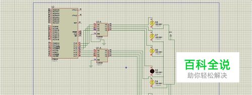
- 07
打开proteus软件,并点击红圈中的“P”之后输入查找红方框内元件,并按图中连好元件。注意接地和电源符号在如图所示的子目录内。


- 08
点击所示按钮进行编译,然后点击右上角红色的“d”开始进入仿真。


- 09
至此,流水灯的制作就完成了,在proteus中你就可以看到流水灯的运行。而且你可以改变程序不同的参数来改变流水灯的快慢程度,甚至亮暗的顺序,这就归结于变成了。

赞 (0)
















