Maya 如何间隔选择循环边
很多时候,我们要手动去
间隔的选择循环边,当模型的边数较多时,会显得非常麻烦。这里以简单的圆柱体为例,教大家两种方法去实现。
方法1
- 01
第一种方法是用Maya语言MEL代码去实现。 在Maya界面右下角点击“ 脚本编辑器”按钮。
- 02
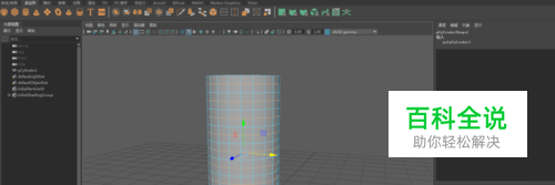
先双击模型的边,选择第一圈循环边。
- 03
在脚本编辑器下方的 MEL输入窗口,输入以下代码: polySelectEdgesEveryN "edgeRing" 2; polySelectEdgesEveryN "edgeLoop" 1; 按Ctrl + 回车键,或点击上方执行按钮,执行代码即可看到结果。
- 04
polySelectEdgesEveryN "edgeRing" 2; 这条代码中最后面的数值“2”为间隔1行,我们也可以改为间隔2行,那对应: polySelectEdgesEveryN "edgeRing" 3; polySelectEdgesEveryN "edgeLoop" 1;
- 05
也可以先选择两圈,再输入以下代码: polySelectEdgesEveryN "edgeRing" 3; polySelectEdgesEveryN "edgeLoop" 1;
方法2
- 01
第二种方法是通过使用官方的 Bonus Tools拓展工具里面的一个功能来实现。 上面提供了Win64和Mac的安装包。 下面演示的是Win64的操作过程。打开安装包,直接点击 Install Now,安装完成后,关闭程序。
- 02
重新打开Maya后,可以看到上方菜单栏中多了Bonus Tools的选项。
- 03
当我们想达到间隔选择效果时,我们先选择一条边,然后再间隔选择一条边来设定它的规则。
- 04
再点击 Bonus Tools- Modeling- Select Every N-th Edge in Loop/Ring 就可达到效果。
- 05
也可以间隔两条边 或 两条边间隔一条边,再点击 Bonus Tools- Modeling- Select Every N-th Edge in Loop/Ring 均可达到你想要的效果。
- 06
值得注意的是,如图,假如布线比较复杂,若 先双击选择循环线,再点击Select Every N-th Edge in Loop/Ring,是 不会有任何效果的。
- 07
这时需要先设定规则,点击 Select Every N-th Edge in Loop/Ring,最后再Ctrl + 鼠标右击,选中 循环边工具- 到循环边,方可达到效果。
