C4D 灯光怎么使用(2)
操作方法
- 01
灯光的衰减是在细节中控制,上方的属性设置都很简单,这里就不赘述了。
- 02
衰减中最贴合实际的是|平方倒数|,它有一套自己的精度设置,可以通过两个方式来设置。
- 03
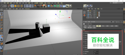
再来看一下投影,首先是|密度|它会影响影子的虚实。 最大采样数,直接看图
- 04
如果你并不想让某个物体被照到,你可以排除掉他
- 05
如果你想让灯光更加的真实那么你需要开启全局光照。 ps:在渲染区的最右边
- 06
如果你并不像让某个材质接受全局光照那么你需要这个
- 07
最后一点,添加一个环境吸收。参数不需要设置,效果看图
- 08
剩下的问题放在这里了
赞 (0)
