3D MAX 布尔运算

利用3D MAX 2012 操作布尔运算

操作方法

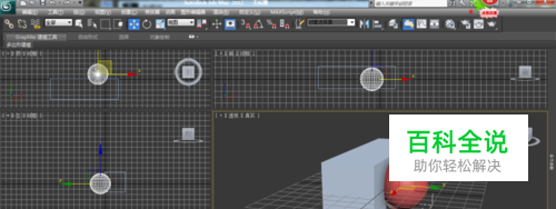
  • 01

    打开3DMAX2012之后,在前视图上画一个长方体

  • 02

    然后画一个圆球镶嵌在长方体上

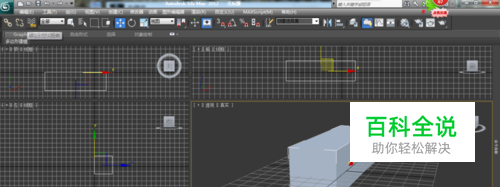
  • 03

    在几何体操作面板上选择复合对象,点击布尔

  • 04

    拾取操作对象B,即圆球,此时是差集(A-B)

  • 05

    得到结果

(0)

相关推荐

  • AE+3D MAX制作湘潭电视台都市频道片头

    :本教程向FEVTE的朋友们介绍利用AE+3D MAX制作湘潭电视台都市频道片头,教程写的很详细,感兴趣的朋友快来学习一下吧! 该片头主要以流体结合标志来进行演绎,流体动画约束在整个标志的造型内部,其 ...

  • win10系统中打开3d max绘图会卡图在屏幕怎么办?

    升级win10后会出现很多的问题,因为是直接升级的,原来的程序是在原来系统安装的,所以会出现一些问题,用3d max绘图在win7的时候是好好的,升级后画一会儿就会出现卡块图在屏幕上,软件移动了,图还 ...

  • 3D MAX怎么将图形直角切割为圆角

    3D MAX是现在十分常用的一款3D建模制作软件,有些新用户不知道该软件怎么将图形直角切割为圆角,接下来小编就给大家介绍一下具体的操作步骤.具体如下:1. 首先第一步先打开电脑中的3D MAX软件,接 ...

  • 3D Max如何添加文字

    现在我们来看看,3D Max如何添加文字. 操作方法 01 首先,我们点击图形按钮. 02 接下来我们点击文本按钮. 03 然后我们在框中输入想要的文字. 04 还可以对字体属性稍微修改. 05 然后 ...

  • 3D MAX 样条线的剪切 选项 Trim

    3D MAX 样条线编辑里的剪切命令运用 操作方法 01 把两条相交的样条线附加在一起,进入样条线层级 02 选中Trim 选项 ,选择后在单机要剪切掉的样条线 03 两条线一定要在同一平面上才能相互 ...

  • 3D MAX注册时提示注册码错误

    3D MAX注册时提示注册码错误 There is a problem with the activation code 操作方法 01 方法一:删除注册文件,重新注册下,注册文件目录,如:C:\Pr ...

  • 3D Max如何给物体设置分段

    现在我们来看看,3D Max如何给物体设置分段. 操作方法 01 首先,我们在页面上绘制一个正方体. 02 然后我们点击修改按钮. 03 这时我们便可以在这里输入分段段数. 04 也可以按微增和微减. ...

  • 3D max文件突然变大保存其中的一个也是那么大

    用3d max的时候突然遇到一个棘手的问题,max文件保存的时候突然变的很大,而且很占内存,想想是不是模型面太多了,保存其中的单体模型文件,文件的大小还是变的几百兆,估计是哪里出问题了,复制到哪里那文 ...

  • 3D MAX圆形或弧形放样时不够圆滑怎么办?

    3D MAX圆形或弧形放样时,放样出来的物体为什么不够圆,这应该怎么解决?具体看下面操作来为你解决问题. 操作方法 01 画好圆形或弧形线,再打开修改那里进行修改. 02 如图,打开Interpola ...