茂捷M5836低功率电源适配器方案资料分享
M8836电源IC工作在电感电流临界连续模式,适用于 85Vac~265Vac全范围输入电压的非隔离降压型LED恒流电源。
操作方法
- 01
M8836内部集成500V功率开关,采用专利的驱动和电流检测方式,工作电流极低,无需辅助绕组检测和供电,只需要很少的外围元件,即可实现优异的恒流特性,极大的节约了系统成本和体积。M8836驱动控制系统内带有高精度的电流采样电路,同时采用了专利的恒流控制技术,实现高精度的LED恒流输出和优异的线电压调整率。工作在电感电流临界模式,输出电流不随电感量和LED工作电压的变化而变化,实现优异的负载调整率。
- 02
【优势】 ①输出电压精度高,OCP保护一致性好 ②待机空耗低 ③比品牌驱动性价比更高 ,性能更优越
- 03
【特点】 电感电流临界连续模式 内部集成500V功率管 无需辅助绕组检测和供电 超低工作电流 宽输入电压 ±3% LED输出电流精度 LED开路保护/短路保护 供电欠压保护 过热调节功能 采用DIP-8封装
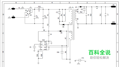
- 04
【电路图】
- 05
【PCB】
赞 (0)
