120W可用于笔记本适配器的驱动茂捷M5576
M5576是一款高集成度、高性能、电流模式PWM控制芯片,离线式AC-DC反激拓扑结构,具备低待机功耗和低成本优点。正常工作下,PWM开关频率处于合理的范围内,在空载或轻载条件下,IC工作在“跳周期模式”来减少开关损耗,从而实现低待机功耗和高转换效率。
操作方法
- 01
M5576提供完善的保护功能,包括自动恢复保护、逐周期电流限制(OCP)、过载保护(OLP)、VDD的欠压锁定(UVLO)、过温保护(OTP)和过电压(固定或可调的)保护(OVP),具备抖频功能,改善系统的EMI性能。
- 02
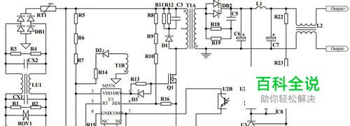
典型应用
- 03
原理图
- 04
PCB
- 05
特点: ■软启动功能,减少功率MOSFET的VDS应力 ■跳周期模式控制的改进,提高效率降低待机功耗 ■抖频功能,改善系统EMI性能 ■消除音频噪声 ■65KHz的开关频率 ■完善的保护功能 Ø VDD欠压保护 Ø 逐周的过流阈值设置,恒定输出功率 Ø 自动恢复式过载保护(OLP) Ø 自动恢复式过温保护(OTP) Ø 锁定型的VDD 过压保护(OVP) Ø 锁定型的过温保护(OTP) Ø 过压保护点OVP通过外部稳压二极管可调 ■ 采用SOT-23-6和DIP-8封装
赞 (0)
