怎么用Pro/e出工程图
会用Pro/e的朋友都知道,在画好一个3D零件时,一般都要转工程图用Cad来标注尺寸,以便于加工人员对该零件进行加工,对于初学者如何转工程图呢,我以我的向大家介绍一下。
操作方法
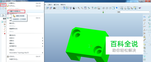
- 01首先 打开要转的工程图的3D零件图,(我以这个3D零件为例)为了在转图后,图档能自动保存到3D零件下,所以要设置 工作目录,便于打开零件及查找工程图的位置。 
- 02因为我的3D零件是放在D盘的新资料夹里的,所以要找到这个资料夹的位置来设置 工作目录,点 确定即可,这样 工作目录就设置完成了。 
- 03工作目录设置完成后,为了便于等下转图时不用再调整主视图的方向,我们先把想要的主视图方向摆好,保存下来,这里我保存的是1。这里点 保存确定即可。 
- 04打开刚才设置工作目录下的3D零件,点 打开,3D零件就出现在Pro/e的背景桌面上了,再点 新建, 绘图, 确定。 
- 05这时就出现新建绘图的菜单,指定模板最好选空,默认点确定即可, 
- 06点完确定,就出现了转工程图的页面,这时我们就可以点 一般,在转工程图的框里点一下就出现了刚才要转的3D图片,在绘图视图菜单里,选择前面设置好的1的主视图,点 确认即可。 
- 07再点 投影视图,点左右,上下,点取的投影视图要把这个3D零件图的结构表达清楚。 
- 08把投影视图表达清楚后,在 文件下面的 下拉菜单, 储存副本,保存成dwg的格式,点 确定即可。 
- 09所转的工程图就会默认的储存到开始 设置的工作目录下,因为系统会自动保存一些文件,我们可以试除 不显示的项目。点 文件下面的 试除不显示,就完成了所要转的3D零件的工程图了。后面只要我们找到保存文件的位置,用Cad打开Dwg档,就可以进行尺寸标注了。 
 赞 (0)
                        