【入门】3Dmax中布尔运算使用及方法
布尔运算是数字符号化的逻辑推演法,其中包括联合、相交、相减。在图形处理操作中引用了这种逻辑运算方法以使简单的基本图形组合产生新的形体。并由二维布尔运算发展到三维图形的布尔运算。用法跟广泛,以骰子为例
操作方法
- 01
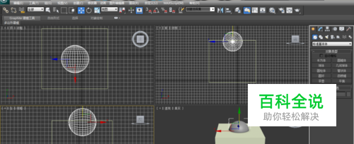
在顶视图随便画一个长方体一个圆体,如图所示:
- 02
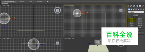
把圆体拉进长方体内,露出一半的园,然后左、顶、上视图调节好位置,在透视图中看效果。如图所示:
- 03
几何体下面的下拉菜单中,选择“复合对象”如图所示:
- 04
我们点击长方体,把长方体设为"A",点击布尔。如下图所示:
- 05
我们这里以A为长方体,点击拾取操作对象B圆体,如下图所示:
- 06
OK,我们这就做完一个骰子点了,至于其它,其它面以此类推
- 07
完成效果图
赞 (0)
