3dMax如何制作吊顶模型

3dMax是一款广泛使用的渲染软件,今天给大家分享一下3dMax制作吊顶模型的方法。

操作方法

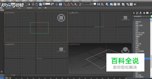
  • 01

    首先打开3dMax,点击“新的空场景”,创建一个矩形

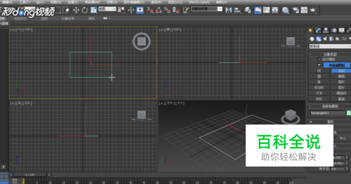
  • 02

    然后依次点击“修改”——“修改器列表”选择“编辑样条线”

  • 03

    在右侧点击“样条线”,制作一个轮廓

  • 04

    然后点击“修改器列表”选择“挤出”,在右侧设置参数

  • 05

    点击“修改器列表器”选择“编辑多边形”,单击“多边形”

  • 06

    单击“倒角”,制作一个倒角,这样吊顶就制作完成了

(0)

相关推荐

  • 3dmax如何制作枕头模型?

    枕头是3dmax常常制作的模型之一,枕头看似形状复杂,其实也只需要用到一个修改器即可,接下来分享用3dmax制作枕头模型的一些步骤方法. 操作方法 01 首先打开3dmax,先在创建→扩展基本体→切角 ...

  • 3dMAX怎样制作沙发模型

    利用3dMAX的"网格平滑"."编辑网格"修改器制作一个沙发的模型,通过制作过程,了解"挤出"."显示最终结果"等参数的 ...

  • Sketchup怎么做房屋吊顶部分的模型? su吊顶模型的制作方法

    Sketchup想要组哟房屋吊顶分两部分:吊顶高度部分+线条造型部分.该怎么制作呢?下面我们就来看看详细的教程. 1.新建一个SU文件.打开CAD原文件的吊顶部分,举个例子,我只讲红色图框框出来的部分 ...

  • 3dmax如何制作简单的小汽车模型

    在3dmax动画制作中,可以从简单的模型开始制作,用简单的样条线绘制出模型的轮廓,通过挤压命令,把模型建出来,比如可以制作一个简单的小汽车模型.那么,3dmax如何制作简单的小汽车模型呢?这里通过一个 ...

  • 怎么用3dmax制作沙发模型

    沙发模型在室内设计中经常用到,那么怎么用3dmax快速创建沙发模型呢,现在就介绍一种快速创建沙发模型的方法. 操作方法 01 打开3dmax,创建一个切角长方体. 02 按住shift向上拖动复制一个 ...

  • 3dmax灯光制作特效的应用

    3dmax的灯光能为模型增添更加具真实感的阴影特效,下面我们来讲解3dmax灯光制作特效的应用,主要的步骤内容如下:1.在顶视图中选中最上方的灯光,进入修改命令面板后将Multiplier参数设置为0 ...

  • 3Dmax如何制作花瓶

    3Dmax软件是一款强大的三维制图软件,我们可以用它来制作各种各样的模型.今天我们就来了解下3Dmax如何制作花瓶. 操作方法 01 打开 3Dmax2012软件,点击 [创建]-[图形]-[线],在 ...

  • 3dmax怎么制作魔方

    使用3dmax,制作出魔方的模型. 操作方法 01 使用扩展基本体(因为魔方边缘比较圆润) 02 使用扩展基本体下的切角长方体 03 切角长方体的长宽高分别为20MM,圆角为1MM 04 再使用切角长 ...

  • 3dmax中如何把模型用线框显示

    在3dmax动画制作中,对显示的模型可以用实体显示,也可以用线框的方式来显示,这样对于立体结构时,容易理解立体模型.那么,3dmax中如何把模型用线框显示呢?这里通过把一个简单的几何体,比如一个长方体 ...